m88(mansion)体育官方网站
首页
企业介绍
企业概况
领导寄语
企业文化
荣誉资质
新闻中心
城建资讯
项目资讯
通知公告
业务领域
地产开发
代建事业
物业管理
租赁业务
投资者关系
基本信息
信息披露
m88mansion体育官方
党的建设
廉政建设
党建风采
人力资源
人才战略
诚聘英才
招采信息
供应商招募
预公告
成交结果
联系我们
新闻中心
SCROLL MORE
城建资讯
项目资讯
通知公告
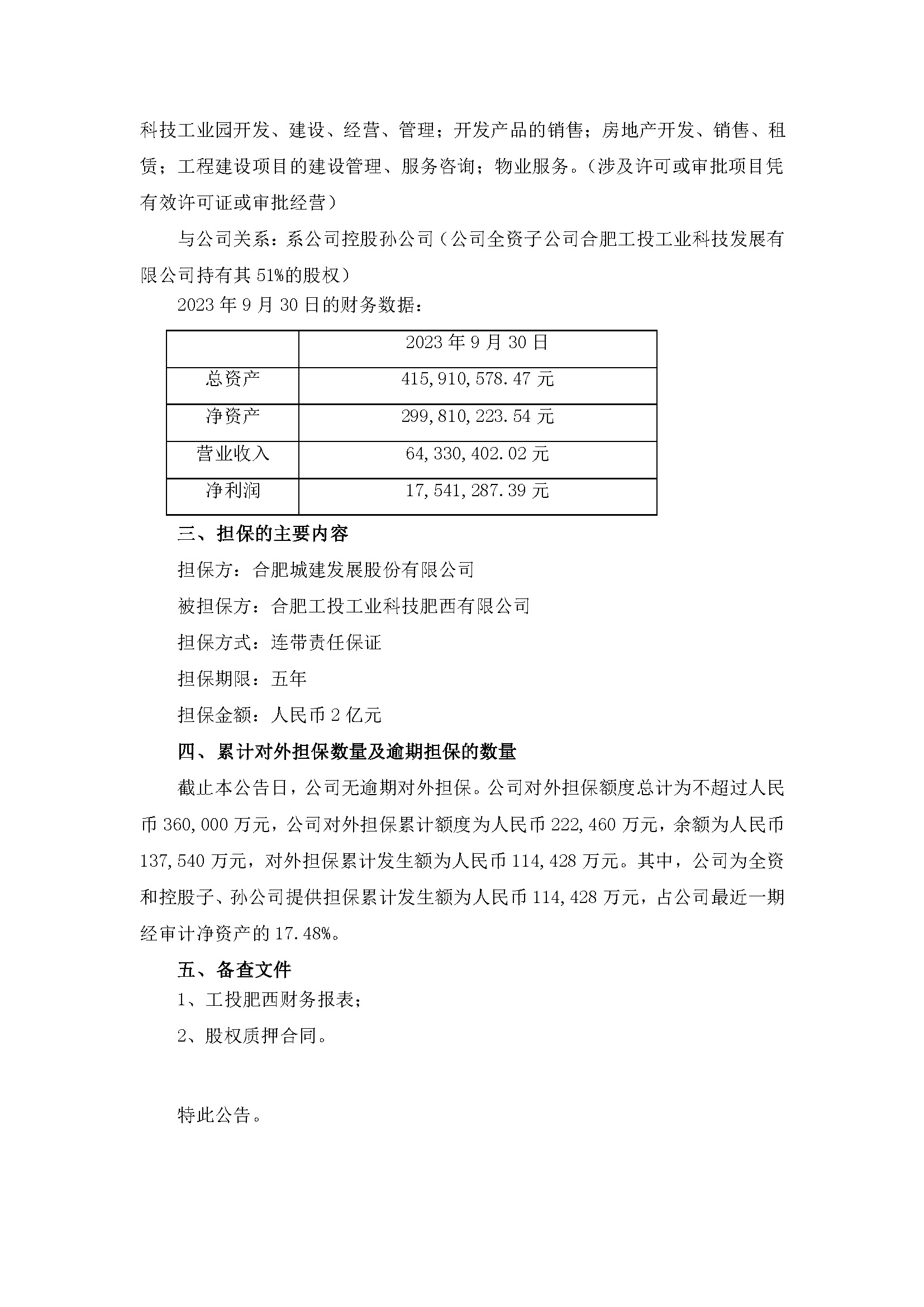
m88官网发展股份有限公司关于为控股孙公司提供担保的公告
时间:
2024-01-14 09:00
来源:
浏览量:
12561
上一篇:
m88官网发展股份有限公司关于召开2024年第一次临时股东大会的通知
2024-01-14
下一篇:
m88官网发展股份有限公司关于提名非独立董事候选人的公告
2024-01-14
返回